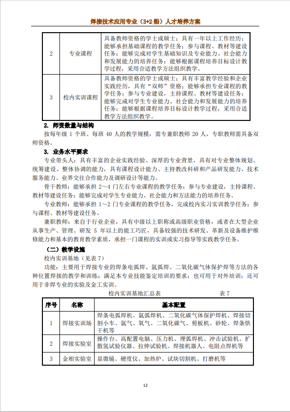
学校主页
|
English
教学教研
人才培养方案
信息化2.0案例展示
首页
/
教学教研/人才培养方案
焊接技术应用专业(3+2船)人才培养方案
2021/06/11
信息来源【教研室】
星空app官方官网-星空(中国)
|
开云手机登录入口-开云(中国)
|
开云手机在线登陆入口-开云(中国)
|
KY.COM-开云(中国)
|
开云手机在线登陆-开云(中国)
|
星空app官方官网-星空(中国)
|
天博官方网站(China)在线/注册/登陆/官网
|
开云在线登录官网_开云(中国)
|
开云在线登录官网_开云(中国)
|